乐竞·体育APP
你好啊,青睐来到了乐竞·体育APP 人文精神实业官网qq小程序~
020-31602001
集团印象
集团动态
集团动态
行业动态
媒体报道
文创商城
在线报名
“趣”长洲——2020年慢岛户外运动季暨第二届广东省大学生帆船邀请赛
商务合作
联系我们
联系方式
在线留言
集团动态
行业动态
媒体报道
乐竞·体育APP
-
集团动态
-
集团动态
集团动态
乐竞·体育APP 工作站讲座回顾:走进考古
04-18
清明 | 重走油麻山红色游径,追思先烈,致敬英雄
04-04
关于乐竞·体育APP 区长洲岛中山公园前路50号二楼211室对外招租公告
03-26
喜报!乐竞·体育APP 文化集团获评国家文化产业示范基地!
03-26
春日研学正当时 | 追忆长洲·探寻红色文化之旅
03-26
亲子阅读系列丨“书香伴成长 共享‘阅’时光”少儿绘本主题阅读推广活动
03-18
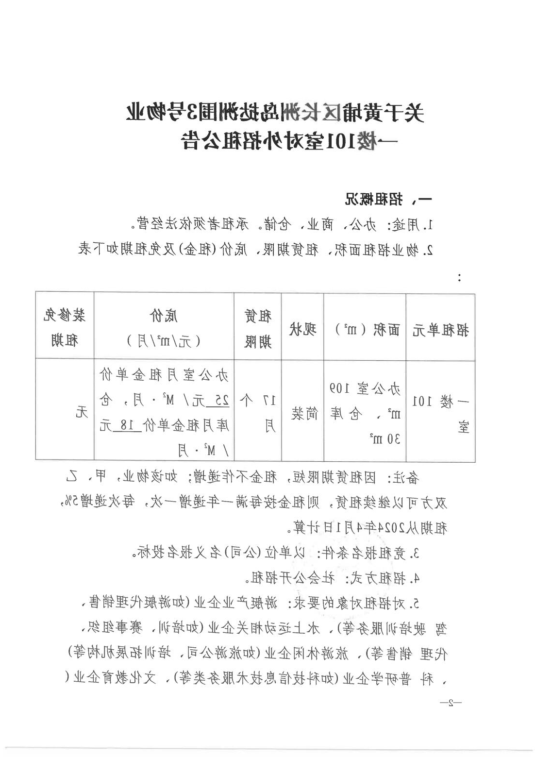
关于乐竞·体育APP 区长洲岛挞洲围3号物业一楼101室对外招租公告
03-05
关于乐竞·体育APP 区长洲岛中山公园前路50号一楼103室对外招租公告
03-05
乐竞·体育APP:
1
2
3
4
5
6
7
8
9
10
...
上一页
9/95
下一页
乐竞·体育APP
集团印象
集团动态
文创商城
在线报名
商务合作
联系我们
关于友情图片链接:
丨 丨 丨 丨 丨 丨 丨
总部电话号码:
东莞市乐竞·体育APP 区神舟路111号润慧创新科技园D栋3楼
关注我们
官方微博
官方微信
电话:
020-31602001
版权所有:乐竞·体育APP 文化(广州)发展集团有限公司
集团印象
集团业务
集团简介
集团荣誉
乐竞·体育APP
集团动态
集团动态
行业动态
媒体报道
文创商城
在线报名
乐竞·体育APP:“趣”长洲——2020年慢岛户外运动季暨第二届广东省大学生帆船邀请赛
商务合作
联系我们
联系方式
在线留言
乐竞·体育APP 文化集团
020-31602001
返回顶部