乐竞·体育APP

你好的英文,青睐来到了乐竞·体育APP 文化课企业官网手机网 ~

集团动态

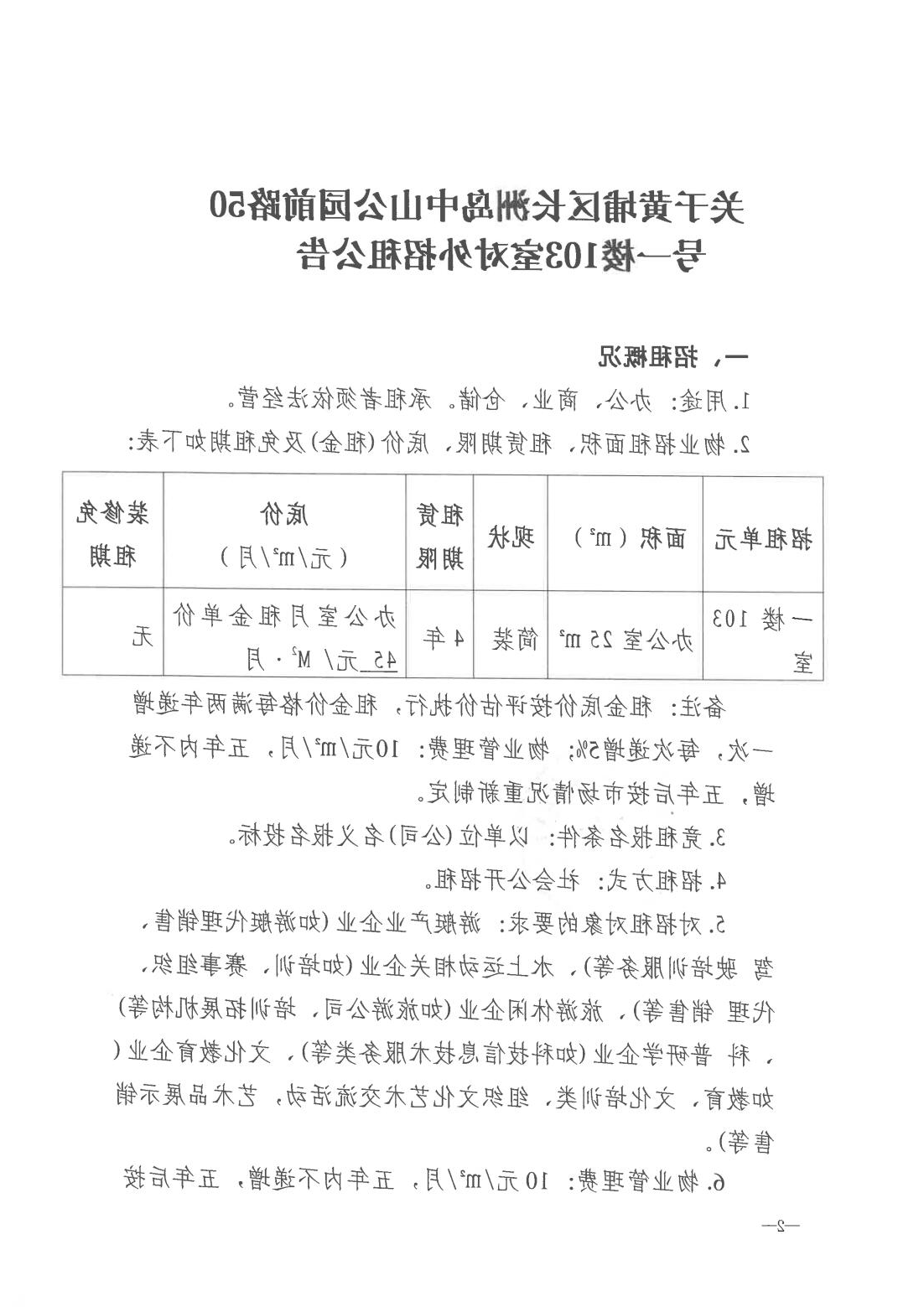
关于乐竞·体育APP 区长洲岛中山公园前路50号一楼103室对外招租公告

上传用时: 2025-03-05收入:乐竞·体育APP 民族文化集团公司简介做者:
相关新闻
版权所有:乐竞·体育APP 文化(广州)发展集团有限公司